金年会6766

在线报名 学历提升 健康管理师 公共营养师 心理咨询师 教师资格证 金年会6766,欢迎您!收藏本站
首页 > 教师资格证 > 详细内容教师资格证

【招生】关于举办第2102期教师资格证考前培训班的通知​

来源:金年会6766    发布时间:2021-03-16


 教师资格证考前培训招生简章


中小学教师资格考试是由国家建立考试标准,省级教育行政部门组织的全国统一考试。通过实施中小学教师资格考试,考查申请人是否具备教师职业道德、基本素养、教育教学能力和教师专业发展潜质。严把教师入口关,择优选拔乐教、适教人员取得教师资格。拿到教师资格证是从事教职的最基本门槛。


2000年起,教师资格制度全面实施。2011年,教师资格国家统一考试制度试点启动,所有申请教师资格的人员,包括师范类学生,均需要参加教师资格考试。


有统计显示,2020年参加教师资格考试的人数多达1000万,已经接近高考报考人数。教师资格考试成为最热的资格考试之一。


为了满足教育行业快速发展以及教育人才培养的需要,金年会6766结合国家教育部门的考试安排,开展教师资格证培训班。现将有关事项通知如下:



一、培训安排


(一)  培训对象


1.中小学教师资格考试统考地区:北京、天津、河北、山西、辽宁、吉林、黑龙江、上海、江苏、浙江、安徽、福建、江西、山东、河南、湖北、湖南、广东、广西、海南、重庆、四川、贵州、云南、陕西、甘肃、宁夏、青海省。在非全国统考省,师范生不需要考教师资格证。

2.试点省份内所有申请幼儿园、小学、初级中学、高级中学、中等职业学校教师资格和中等职业学校实习指导教师资格的人员须参加中小学教师资格考试。

3.符合报考条件的各界人士。


(二)  报名条件


1.  中华人民共和国公民;拥护中国共产党领导,拥护社会主义制度;无犯罪记录。

2.  原则上应具备《教师法》规定的相应学历条件,并应符合本省确定并公布的学历要求。

3.  应届在校生报考中小学教师资格考试应提供学校出具的在籍学习证明。

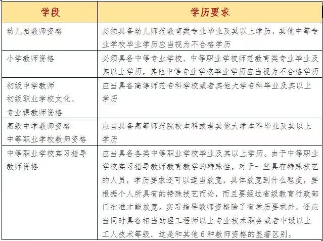
4.  各种教师资格应当具备的学历要求(各省报考条件有所不同,具体需看各省报名公告)


(三)  培训方式


1.    教学方式:采取在线直播+视频录播的教学方式(支持PC端、移动端),借助网络直播平台,考生可通过电脑或手机,实现异地就学、晚上上课及周末上课、实时互动、视频回放等便捷学习方式。模块清晰,结合自身特点,有针对性学习,节省时间,事半功倍。

2.    体验视频:

(四)  培训教材和内容


1.       培训教材

符合报名条件的考生,缴费后学院统一安排培训,围绕金年会6766独家教材,包括《综合素质(幼儿园)》、《保教知识与能力(幼儿园)》、《幼儿园教育法律法规》、《综合素质(小学)》、《教育教学知识与能力(小学)》、《综合素质(中学)》、《教育知识与能力(中学)》、《中小学教育法律法规》一共8本教材,同时辅以相应的教研复习资料进行教学。

2.       培训科目

3. 培训内容

以职业理念、教育法律法规、教师职业道德规范、文书素养、基本能力、教育基础、学生指导、班级管理、学科知识与教学设计、教学实施、教学评价与反思等为主要培训内容。

4.       培训课程结构

(1)综合素质(科目一)

(2)知识与能力(保教、教育教学、教育)


(五)  培训具体时间


2021年07月01日-2021年11月上旬,中学和幼儿园阶段每周二、四、六上课,小学阶段每周三、五、六(上课时间周一到周五19:00-21:00,周末09:30-11:30、15:00-17:00),一周三次课,每次2小时,课间休息10分钟。


二、考试安排与证书查询


(一)  考试时间


1.教师资格认定理论课考试每年3月、11月各举行一次。(具体以国家教育部考试中心发布的考试通知为准)

2.教师资格认定理论课考试(即笔试)报名时间为每年1月、9月。

3.教学技能测试(即面试)每年举行1-2次,一般在上半年的5月和下半年的11月报名,具体时间由当地教师资格认定指导中心确定后公布。教学技能测试的内容为:备课、说课或上课、面试。

4.根据省教师资格认定指导中心意见,全日制普通高校毕业班学生,在未取得毕业证书前允许参加教师资格认定理论考试,但在申请参加教学技能测试时,应已获得相应学历证书。


(二)  考试地点


考生在报名时须选择户籍、工作单位、在读学校所在地的考区为应试考区,并根据本人情况选择考试类别和考试科目,具体考试地点以考生下载的准考证上地址为准。


(三)  考试方式


1.笔试各科目均采用纸笔方式。笔试各科考试时间均为120分钟。

2.面试采用结构化面试、情景模拟等方法,通过备课、试讲、答辩等方式进行。使用教育部考试中心统一研制的面试测评系统。


(四)  证书查询


可登录中国教育考试网(网址:


三、报名方式及报名材料


(一)   报名时间


即日起至2021年09月30日前。


(二)   报名方式


提交金年会6766学院《学员报名表》1份(附件1),并完成缴费。其他资料将在考试前通知缴交。咨询电话:020-84264281

1.通过微信小程序进行购买。考生可在报名期间登录微信小程序,咨询客服老师,进行相关课程的购买及报名,同时进行缴费。

2.提供个人信息,直接联系学院老师进行报名并缴费。

3.扫码付费到金年会6766学院账号,或转账到学院公账


(三)   培训费用

四、其他注意事项


(一)   成绩公布


教师资格证一般考试结束后的一个月时间能出成绩。考生可在公布日期后登录教育部考试中心网站(www.neea.cn),中小学教师资格考试项目主页“成绩查询”栏目查询考试成绩。笔试单科成绩两年有效。


(二)   培训报名联系方式


学院总部联系人及电话:   

132-5059-5000 朱老师

156-2512-1499 钟老师

130-7302-5927 关老师

133-9212-3507 黄老师

131-2938-6797 许老师

150-8372-3352 钟老师


学院东莞分部联系人及电话:

洪老师:18929150702

刘老师:18024490323 


学院电话:020-84264281

学院东莞分部:0769-23060136


考务联系地址:

广州市黄埔区联和街龙朱路1号南方易磬创新园,金年会6766,幸老师收020-84264281。


(三)缴费方式


1、扫描下方二维码进行在线付款(支付宝、微信都可以)

2、银行转账


附件:

1、金年会6766学院《学员报名表-教师资格证》

2、2102期教师资格证培训班课程表


XML 地图